威尼斯app游戏平台网址-手机App下载
网站首页
公司概况
公司简介
组织框架
发展规划
资质荣誉
公司文化
新闻中心
公司新闻
行业新闻
产品中心
有机膦酸
有机膦酸盐
有机高分子聚合物
缓蚀剂
杀菌灭藻剂/粘泥剥离剂
亚磷酸
科研创新
公司科研
国家标准
行业标准
信息反馈
联系我们
人才招聘
联系方式
EN
公司科研
国家标准
行业标准
您的位置:
首页
>
科研创新
>
行业标准
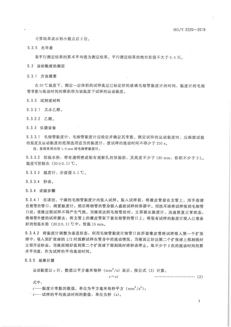
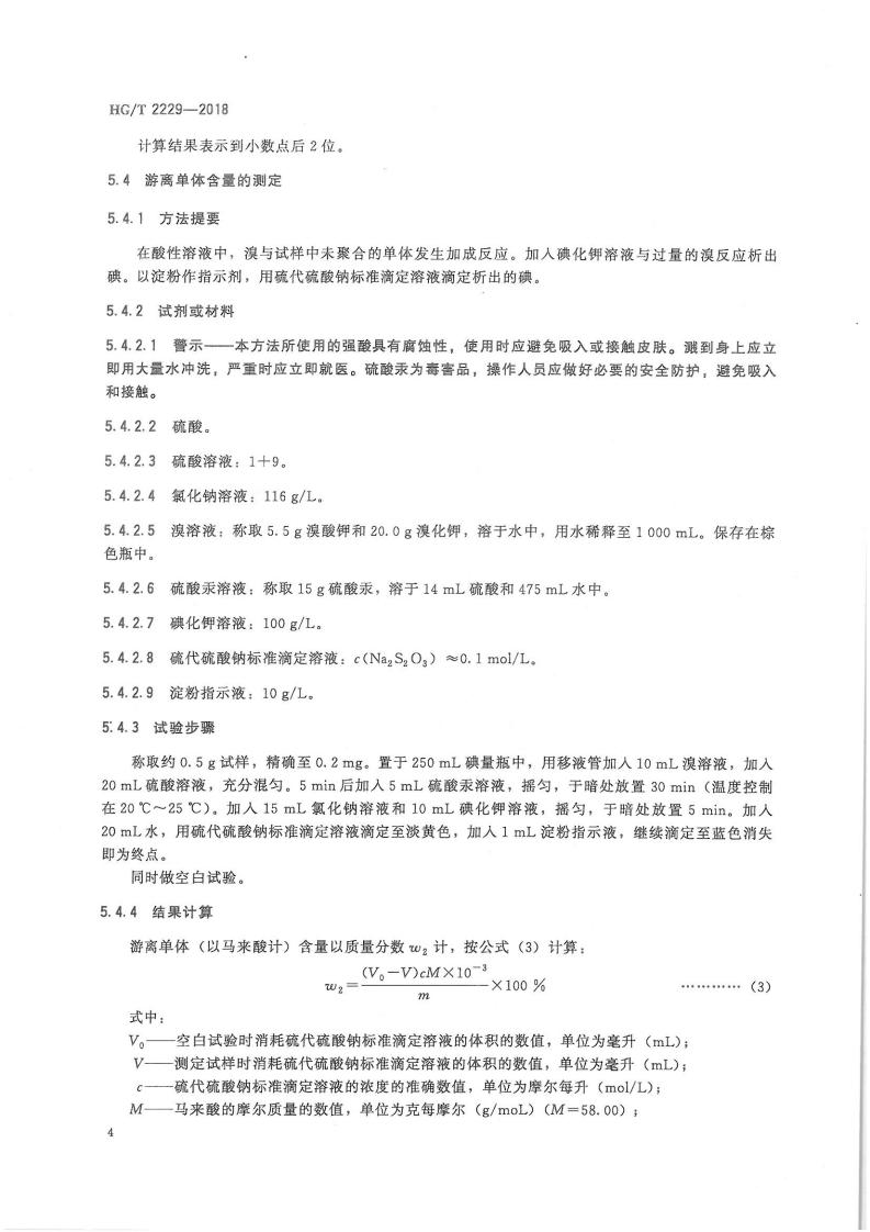
HG/T 2229-2018 水处理剂 马来酸酐-丙烯酸共聚物
文章出处:本站
浏览次数:305
发表时间:2019-11-07
下一篇:
HG/T 2838-2018 水处理剂 聚丙烯酸钠
上一篇:
HG/T 3537-2010 水处理剂 羟基亚乙基二膦酸(固体)